南山是從小的保單,但是不清楚實際保障
前陣子腦波弱被電話推銷一波後就保了安達兩張QQ
想請問
1.南山實際保障.年限?正本實支實付?失能?
2.安達兩張實際帶來的保障效益.年限,是否有需要退掉這兩張?
3.現在沒副本實支實付了,有附約是可以副本實支實付的嗎?還是可以保其他正本補差額?
4.如果只有南山的話,有需要補充保障的部分嗎?
5.若包含安達共三張保單,有需要補充保障的部分嗎?
若有需要補充的部分,希望能推薦以最低保費保障到全部(但好像很難..?
1.南山實際保障.年限?正本實支實付?失能?
2.安達兩張實際帶來的保障效益.年限,是否有需要退掉這兩張?
3.現在沒副本實支實付了,有附約是可以副本實支實付的嗎?還是可以保其他正本補差額?
4.如果只有南山的話,有需要補充保障的部分嗎?
5.若包含安達共三張保單,有需要補充保障的部分嗎?
若有需要補充的部分,希望能推薦以最低保費保障到全部(但好像很難..?







🖌️祝福你可以找到頻率合的業務!
🥇投保經驗豐富,也擅長家庭保單統整
會連同舊保單全部一起服務
保障足額搭配理財型商品一起擁有✨
方案建議👇🏻
1️⃣四月方案大洗牌!!這樣大方向是正確的✔️
成人方案目前會建議🌍+🐻
保障高且面面俱到費率又平穩
條款也對保戶有利🤩
能的話球還是補一點點意外,理賠更方便
賠不夠的用雄啟動👍🏻
2️⃣本科系大三實習從業至今變成32歲阿姨
資深到不會消失或離職,代理多家客觀協助
可避開劣勢商品拉高整體效益的方案🏆
3️⃣規劃足額可以開始規劃理財方案💰
📌新生兒神仙教母業務協理全台跑👶🏻
代理30家擅長各家保險分析講重點
白話不失專業阿莎力又乾脆不灌水
👫 為什麼選擇我們?
✦ 雙業務制度|夫妻聯手服務,溝通效率翻倍,不怕找不到人
✦ 十年實戰經驗|累積服務 900+ 客戶,經手上千件規劃案
✦ 客觀不推銷|佛系成交,讓保險回歸需求本質
✦ 全台線上服務|以網路平台為主,不受地域限制
✦ 完整服務流程|健檢→規劃→送件→理賠協助,一條龍服務
🔍 規劃核心理念
「用最低預算,換取最大保障」
根據 900+ 客戶的規劃經驗,我們歸納出 5 大必備保障:
🏥 第一層:醫療基礎(必備)
✦ 實支實付:解決健保不給付的高額自費(達文西、標靶藥物、鈦合金醫材)
✦ 住院日額:薪資中斷、看護費、交通往返等彈性補貼
🎯 第二層:重大風險一次金(高 CP 值)
✦ 重大傷病一次金(涵蓋 300+ 項疾病)
✦ 取得重大傷病卡即理賠,不一定要住院,爭議少
💊 第三層:癌症專屬保障
✦ 癌症一次金,確診即給付,無需蒐集單據
✦ 因應標靶、免疫療法等高額自費趨勢
🚑 第四層:日常防護
✦ 意外醫療(最高 CP 值)
✦ 骨折、縫合、門診手術都理賠,彌補健保與實支的不足
👨👩👧👦 第五層:家庭責任(經濟支柱必備)
✦ 壽險/失能長照,保障家庭日常開支,留愛不留債
🩺 投保前健康狀況確認
為提升核保效率,請協助確認:
1️⃣ 目前身體狀況:有無不適或正在治療?
2️⃣ 五年就醫紀錄:有無慢性病或住院紀錄?
3️⃣ 近期就醫情形:兩個月內是否有看診/領藥?
4️⃣ 身心科紀錄:有無精神科/身心科用藥?
5️⃣ BMI 檢視:是否在 18.5~24 正常範圍?
💡 若不確定,可直接提供身高/體重,我來協助評估
🛠️ 我們的服務優勢
✓ 深度保單健檢|揪出條款陷阱與重複浪費
✓ 專屬管理系統|免費提供線上帳號,一眼看懂所有保單
✓ 核保實戰經驗|月處理百件案件,最懂核保眉角與送件策略
✓ 理賠協助服務|不只規劃,更陪您走完理賠流程
✓ 歡迎同業交流|資源共享,對接合作
💬 開始規劃三步驟
Step 1|提供基本資料:年齡 + 性別 + 預算
Step 2|舊保單免費健檢(可選)
Step 3|收到專屬規劃建議書
📩 立即點擊我的頭像聯絡
保險一二三⚡規劃好簡單
👫 夫妻雙業務 | 🏅 10 年資歷 | 🤝 900+ 客戶見證
A
1.南山實支實付續保到74歲,正副本理賠要看投保年份
2.
安達意外險保費偏高,醫療定額長年期且有理賠上限 兩者效益都不高
3.
目前已無副本理賠,皆以正本做差額給付,如預計提高保額 可選擇第二家實支實付差額給付,或是自負額實支實付差額給付
4.+5.
完整保障會有
1.醫療險(實支實付)-轉嫁自費項目:雜費、病房費、自費藥物
2.意外險(意外身故失能、意外實支實付、意外住院)-交通事故、跌倒骨折等等風險轉嫁
3.重大傷病-須長期治療疾病,理賠範圍廣、爭議少,作為長期治療費用及生活補貼
4.癌症-標靶藥物、免疫治療費用高,安心治療的選擇權
5.壽險-家庭責任,留愛不留債,為了避免家人失去收入房貸、生活受影響
=============================
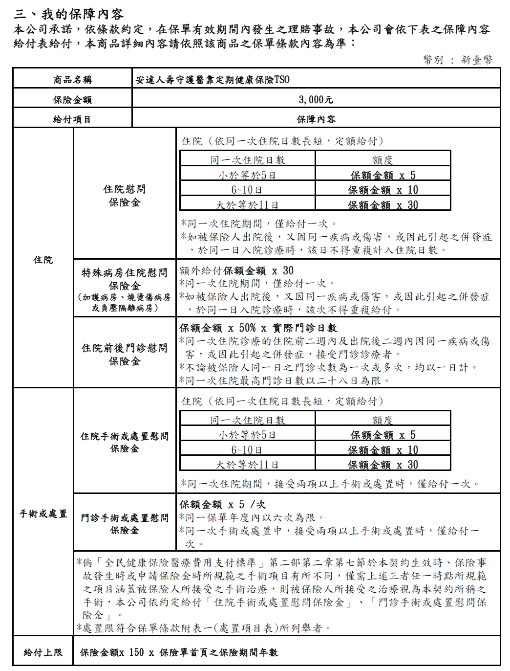
⭕️目前現有:醫療實支、意外險、終身防癌、住院日額及手術定額
-醫療實支實付雜費偏低,且無門診手術
-防癌終身給付一次金40萬以及癌症住院及手術,建議在一次性給付提高至少1-200萬
-定額給付可作為住院或手術補貼,主要給付醫療費用還是以醫療實支實付來負擔健保以爲的收據費用
初步補強方案如下提供參考
👉27歲女性
可協助依照個人預算做保障上調整
📞保險即時通⌛️
每家的商品各有各的優缺點
針對您的需求提供適合的搭配方案
客製化高CP值方案
🔔有Finfo實際且持續成交,需要協助歡迎點選🔍頭像諮詢討論🙂
2.安達兩張實際帶來的保障效益.年限,是否有需要退掉這兩張?
3.現在沒副本實支實付了,有附約是可以副本實支實付的嗎?還是可以保其他正本補差額?
4.如果只有南山的話,有需要補充保障的部分嗎?
5.若包含安達共三張保單,有需要補充保障的部分嗎?
定期檢視保單是很好的習慣喔🙋🏻♂️
1.南山保單就好好保留
過去的條款跟費率相對優勢
2.安達那兩張效益不大
如果本身沒有體況可以調整
3.現在實支實付只能正本理賠
搭配第二家就是走損害填補原則
4.整體缺少重大傷並&癌症保障
有多的預算可以拉高實支實付額度
能夠參考用 全球+遠雄 搭配
以條款跟費率來說都相對有優勢
🌍門診雜費額度相對較高
住院雜費最高可以規劃至40萬
重大傷病針對精神病理賠沒有打折的優勢
🐻癌症保障高 針對併發症理賠
癌症一次金最高可以規劃至360萬
歡迎來訊諮詢討論 索取專屬建議方案
📍規劃醫療保障先保大再保小
(做好風險規劃的先後順序才能有效規避風險)
📍優先規劃大風險
( 癌症險、重大傷病險、失能險、高額自費 )
📍有餘力才規劃小風險
(住院一天xxxx元、定額賠xxxx元 )
—————————————————————
🍔服務於高雄保經代公司
🍔考取15張以上金融證照
🍔個人財產風險管理師
🍔車險調解及勞保諮詢
🍔勞動法令及稅務傳承
🍔個人自媒體創作者
🍔全台都有提供服務
🍔保險系本科生
如果有任何問題 歡迎一起討論
點擊『放大鏡聯絡資訊』點擊連結諮詢
1.南山實際保障.年限?正本實支實付?失能?
2.安達兩張實際帶來的保障效益.年限,是否有需要退掉這兩張?
3.現在沒副本實支實付了,有附約是可以副本實支實付的嗎?還是可以保其他正本補差額?
4.如果只有南山的話,有需要補充保障的部分嗎?
5.若包含安達共三張保單,有需要補充保障的部分嗎?
若有需要補充的部分,希望能推薦以最低保費保障到全部(但好像很難..?
⭕ 關於提問:
1- 南山問題不大 , 很早期的規劃 , 到75歲醫療實支實付5萬 ,
88年買的是收副本才對 , 提高實支實付是必要的
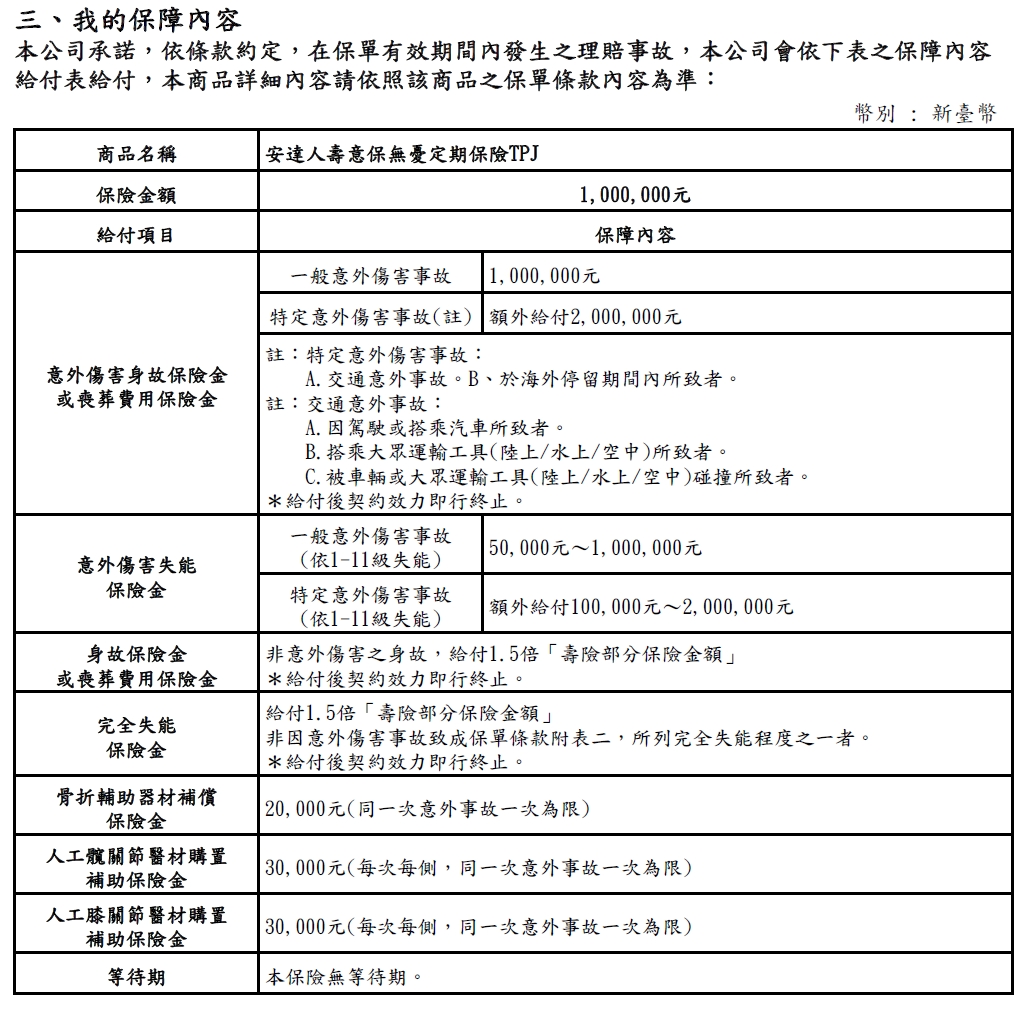
2- 安達可以退掉了 , 沒有針對最需要的 實支實付 , 癌症一次金
和重大傷病去補強
3- 說實在用自負額去補強實支實付額度即可 ,
畢竟要考量用最低預算去轉嫁風險 , 避免影響自己累積資產的速度
4- 南山可以維持不變 , 未來個人是會刪除HIR的部分 ,
因為補強實支實付的同時可以彌補了
5- 安達只是多花保費而已 , 沒有特別轉嫁風險的能力 , 建議趕快止損
⭕ 關於補強之區塊:
因為才27歲 , 電銷基本上也很會話術 , 實際了解後100%絕對會解約的XD....
建議刪減安達 ,
並參考以下之修正補強之方向:
https://finfo.tw/assortments/dde8079331cfc2b3
以上回覆提供參考, 若有疑問或不清楚之處, 可點頭像連結來訊詢問或討論
定期檢視保單是一個非常好的習慣。
在協助你規劃之前,先請問以下幾個關鍵問題,有助於確認投保條件與方向:
● 目前是否有任何體況?
● 近兩個月內是否有看診或用藥紀錄?
這些資訊都會影響保險公司承保與建議內容。
目前保障範圍如下:
1.南山實際保障.年限?正本實支實付?失能?
2.安達兩張實際帶來的保障效益.年限,是否有需要退掉這兩張?
3.現在沒副本實支實付了,有附約是可以副本實支實付的嗎?還是可以保其他正本補差額?
4.如果只有南山的話,有需要補充保障的部分嗎?
5.若包含安達共三張保單,有需要補充保障的部分嗎?
若有需要補充的部分,希望能推薦以最低保費保障到全部(但好像很難..?
保險就花在刀口上即可
⬇️以下就是重點保障
❶醫療:醫療實支
❷意外:意外實支、失能
❸重症:重大傷病
❹癌症:癌症一次金
你的南⛰️內容有哪些?
❶
醫療實支(第4)
⒈住院手術雜費:5萬
⒉沒有門診手術雜費
⒊只保障到75歲
如果是96年前購買,高機率「副本」理賠
❷
意外實支(第6):2萬
意外失能(最後):100萬
❸
重大傷病:無
❹
癌症一次金(第2):40萬
這份保單建議方向
購買:重大傷病
補高:醫療實支、癌症一次金
安ㄉ電銷保單內容:
⒈定額醫療險
⒉意外險
簡單說,就是那些文字內容發生了就理賠固定金額
跟你舊保單(第3、5)很像
我的建議:
⒈砍掉電銷保單
⒉補
全🌍重大傷病、自負額醫療實支
遠🐻癌症一次金 (全🌍女生太貴了)
但能不能核保體況很重要
如果有體況,我們要在討論其他方向