剛剛有發一篇發問,但這裡好像不能直接回覆留言?
因為還在做選擇所以就沒進去私訊,目前看起來好像只有信安跟公勝稍微好一點
制度上大致瞭解,現在想確認的是:
登錄後每年支出的費用會有哪些?有的話是各多少?
信安聽說是300,但官網看雙北是200~5000(也沒有300這個數字),有點搞不懂差在哪,除了行政費以外是否還有其他費用?當月薪資低於需收取的費用是否完全不收?
公勝也只是問到了一個感覺沒在做增員的朋友,講的不清不楚的,只知道費用是300,聽說薪資低於需收取費用會扣到主管身上,另外還有什麼保險保證費、軟體費...一堆有的沒的,是真是假都不知道,桌費如果不需要是否不用繳?
網路上只有信安官網有制度,公勝打電話去問結果客服硬要幫我轉業務就打消念頭了,找網上文章的留言區沒一個人提到支出,這種只講優勢不提成本的實在是不敢私訊,想請問有沒有瞭解這兩家制度的網友,感恩!
因為還在做選擇所以就沒進去私訊,目前看起來好像只有信安跟公勝稍微好一點
制度上大致瞭解,現在想確認的是:
登錄後每年支出的費用會有哪些?有的話是各多少?
信安聽說是300,但官網看雙北是200~5000(也沒有300這個數字),有點搞不懂差在哪,除了行政費以外是否還有其他費用?當月薪資低於需收取的費用是否完全不收?
公勝也只是問到了一個感覺沒在做增員的朋友,講的不清不楚的,只知道費用是300,聽說薪資低於需收取費用會扣到主管身上,另外還有什麼保險保證費、軟體費...一堆有的沒的,是真是假都不知道,桌費如果不需要是否不用繳?
網路上只有信安官網有制度,公勝打電話去問結果客服硬要幫我轉業務就打消念頭了,找網上文章的留言區沒一個人提到支出,這種只講優勢不提成本的實在是不敢私訊,想請問有沒有瞭解這兩家制度的網友,感恩!

【保險好GO ⚡ 三大規劃堅持:把錢花在刀口上】
保險不該是負擔,而是你最有力的後盾。
我的規劃核心只有一個:「先解決眼前的風險,再談長遠的未來。」
🚩 保近不保遠|守護當下,才有未來 如果連明天的生活都保障不了,何必去談三十年後的藍圖?我們先把眼前的生活顧好,讓每一分保費都能在關鍵時刻發揮作用。
⚖️ 保大不保小|轉移無法承擔的重擔 小感冒、小擦傷我們都能靠存款解決;但那些會動搖家本、讓你無法承擔的天價風險,才是保險該真正發揮作用的時候。
📈 高槓桿效益|用最小預算,換最大保障 保險的本質是「以小博大」。如果保費高得嚇人,保障卻少得可憐,那不叫保險,那叫浪費。我追求的是極致的槓桿,把你的保費發揮到最高價值。
🆀
🅰回覆建構中.... 請稍後再回來確認內容!
---
【保險規劃,效率出擊!】
我是 保險好GO ⚡ 你的保險守門員
專注於最核心的保障,把複雜的條款化為簡單的防護網。
🚀 高效回覆|訊息不漏接,溝通零時差,你的時間最珍貴。
🛡️ 專業資歷|長年實戰經驗,服務全台,信任看得見。
⚖️ 事故專家|深耕交通事故知識,處理糾紛更有底氣。
📋 申訴經驗|豐富評議申訴實務,關鍵時刻為你爭取權益。
🌐 全台服務|透過網路平台,服務零距離,守護不設限。
保險好GO,讓你的保障不再是迷宮!
歡迎點擊頭像的連結聯繫我!
謝謝!😁
🖌️我來支援了~~~
祝福可以找到頻率合的業務👍🏻
建議如下👇🏻👇🏻👇🏻
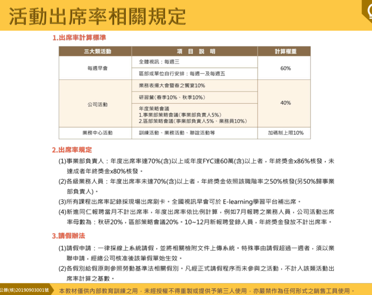
1️⃣圖片如下,信安行政費是看職階和區域
佣金扣不到不用繳也不會追之前的
然後如果整年度業績未滿3萬,會有一個維護費500
2️⃣真心建議可以私訊討論會比較快而且比較詳細
公勝的其他內容也都可以直接傳給你看
很常和同業在談招募,所以請放心就算沒來也不會糾纏
3️⃣祝福無論去哪裡,都可以業績長紅團多爆棚✨
要看你職階
收費不一樣
雙北加倍
👇( ◠‿◠ )👇
長期出沒於保險業版、各大保險網站與平台
習慣說實話、不走話術路線的 —— 保險78人 / 保險YOYO
🔰 我的服務原則 ✔ 不用制式AI罐頭回覆
✔ 不搶曝光、不灌水留言
✔ 只講重點,不講討好話術
✔ 依個人條件「客製逐條說明」,所以回覆較慢但精準
✔ 七年以上保險實務經驗
✔ 可回溯舊保單商品內容,檢視當年規劃缺口
🎯 客戶服務分級說明
🎁 網路一般詢問 → 簡單易懂回答
🎀 既有客戶 → 細節完整解析
🌞 面談 → 逐條說明保單內容與保障邏輯
⚓ 我的規劃邏輯
保近不保遠、保大不保小
依預算規劃,不做灌水保單 不主動推銷、不情緒勒索、不誇大保障 低保費、高保障比 不輕易動舊約,以補強缺口為主 全台服務 累積上千位網路保戶諮詢經驗
🧩 常見規劃組合 方案一:
🙏 + 🌍 🙏 優點
✔ 意外實支額度高
✔ 醫療實支雜費、手術分開計算
✔ 門診手術額度高
✔ 含特定門診處置
❗缺點:年度理賠上限、保費較高
方案二:🍉 + 🌍
🍉 優點
✔ 雜費手術合併計算不打折
✔ 無年度理賠上限
✔ 含意外失能扶助金、癌症一次金、骨折保障
❗缺點:門診手術額度低
🌍 優點
✔ 重大傷病、慢性精神病不打折
✔ 保費相對平穩
✔ 手術定義較寬鬆
❗缺點:無特定傷病項目
⭕ 核心六大保障架構 醫療|癌症|重大傷病|失能照護|意外|壽險
💡 規劃重點指標 (Checklist)
✅ 醫療實支: 必定保證續保,額度至少 30 萬起。
✅ 重大傷病: 首選第一年理賠不打折、含慢性精神病與免疫系統疾病。
✅ 一次金保障: 癌症與重大傷病,建議額度各 100 萬起跳。
✅ 意外保障: 實支至少 5 萬,必須包含意外失能扶助金。
✅ 住院品質: 規劃每日病房費 5000 元起 (單人房標準)。
👶 新生兒專屬規劃 (月費約 $2000)
兒童醫療與意外風險高,重點放在:
✔ 高雜費醫療實支(因自費項目暴增)
✔ 新生兒免疫系統尚未健全,住院機率高。
策略上首重**「拉高病房費」**以確保能入住單人房,避免交叉感染。
✔ 手術額度提高
✔ 癌症/重大傷病: 建議規劃 各100萬 一次金以上,錢先拿到手,怎麼治療才有選擇權!
✔ 意外多層保障(意外失能、骨折、燒燙傷、責任險)
小朋友愛跑跳,除了燒燙傷、骨折要保,我也會建議加保「白目險」(個人責任險), 萬一弄壞別人東西,保險公司幫你賠!
🚑 癌症規劃觀念
癌症治療已進入高額自費時代:
光子刀|質子|重粒子|BNCT|PRRT|PSMA|免疫療法|標靶藥
👉 重點:一次給付金額越高越好
療程型、生存型、實支型為輔助。
🛎️ 重大傷病重點 重大傷病範圍最廣(健保認定、標準明確)
規劃關鍵:首年不打折、慢性精神病、免疫系統疾病不打折
🚑 癌症險與重大傷病,為什麼要買「一次金」?
現在的癌症治療早就不是絕症,而是「貴族病」。
像是電腦刀、質子治療、標靶藥物,效果好但健保不一定給付,動輒幾十萬甚至上百萬。
所以買保險重點不是「賠幾次」,而是**「確診第一時間能不能拿到 100 萬」**。
癌症/重大傷病: 建議規劃 100萬 一次金,錢先拿到手,要怎麼治療才有選擇權!
🌀 照護保障
失能險滅絕,改以:
意外扶助金+重大傷病為主體
再搭配一年期長照或失智險
「歡迎進入左側頭像討論,保險78人 / YOYO 為您說明」