優惠資訊每月更新,萬元大獎等你抽,輸入折扣碼還享專屬折扣與獨家加碼好禮。
各家商品總整理,強制險最高省 210 元,輸入折扣碼享專屬折扣與獨家加碼好禮。
出國前必看!各家商品懶人包,活動資訊即時更新,投保旅平險看這篇就夠。
馬路如虎口,路上三寶多,不想拿自己的錢幫三寶修車,就讓超額責任險保護你的錢包。另外,折扣優惠碼整理好了通通送你。
你家也有毛小孩嗎?寵物生病已經讓人很擔心了,照顧毛小孩的工作交給你,負擔醫療費用的工作就交給寵物險。
刷卡就送旅遊險、跟團就有保險以及自行購買的旅遊險,都叫旅遊險,有哪些差異?旅遊險要注意哪些重點?
網路投保最高 82 折優惠,iphone 14、Switch與萬元 momo 幣等你來抽,輸入折扣碼還享獨家折扣與加碼活動。
網路投保最高 82 折優惠,強制險最高省 210元,新光三越禮券、Switch 與萬元 mo 幣等你來抽,輸入折扣碼還享獨家加碼活動。
月月抽獎 Marshall 藍牙喇叭、Switch 健身環與新光三越兩萬元禮券等你來抽,出國投保也別忘了來試試手氣!
馬路如虎口,路上三寶多,不想拿自己的錢幫三寶修車,就讓超額責任險保護你的錢包。另外,折扣優惠碼整理好了通通送你。 查看汽機車保險
你家也有毛小孩嗎?寵物生病已經讓人很擔心了,照顧毛小孩的工作交給你,負擔醫療費用的工作就交給寵物險。 查看寵物險
刷卡就送旅遊險、跟團就有保險以及自行購買的旅遊險,都叫旅遊險,有哪些差異?旅遊險要注意哪些重點? 查看旅遊險
2026年繳保費「最強回饋信用卡」總整理
2026年繳保費「分期0利率信用卡」活動總整理
此功能會員限定,免費加入即可使用
違規段落:
該段落違反下述討論區規則,請修正再重新發表;若仍無法成功,請點此申請管理員審核。
已於 送出申請,審核需等候 1-2 個工作天(不含假日),請耐心等候。
審核需等候 1-2 個工作天(不含假日),這期間內無法編輯,其他人也無法看到內容,是否申請?
取消將導致審核流程中斷,該文章仍無法發表,是否確定取消?
系統偵測內容違反討論區規則,請你修正後重新發表。
Finfo 保險討論區
對保險有任何的問題,你可以在這裡詢問眾多專家的意見,若對回覆的用戶有興趣,可以點擊「傳送訊息」進一步跟他聊聊。
使用過程中 Finfo 不會收取任何費用 :)
您好,我是「保險一二三⚡規劃好簡單」
我們是 👫 夫妻雙業務專屬服務 團隊,雙人協助,不怕找不到人!
擁有超過 🏅 10年保險年資、800位以上成交客戶經驗
目前服務遍及 🚀 全台北中南地區,主要以網路平台為主
提供保單健檢、規劃建議、投保送件與後續追蹤
⛱ 不強迫、不推銷,佛系成交,專注給出適合您的建議。
❓【問與答 Q&A】
🤔1,要怎麼搭配比較好(實支實付,意外,重大)以上都是定期險~會隨著年紀增長越繳越多
2.要怎麼搭配(終生險)避免以後小孩繳不起,還可以給小孩基本保障
3,遠雄人壽保安康重大傷病一年定期健康保險附約 (RN1)跟全球人壽醫卡讚重大傷病一年期健康保險附約 (XDE)~哪一家好
🅰️
⓵ 看我下面的規劃建議規劃內容說明
⓶ 不用想太多,以後醫療會改治療方式
現在買的保障足夠比較重要,這保障不會讓小孩用到老
成年前保費都差不多,成年後就讓他們自己去補當時適合的保障
⓷ 選全球,沒有嚴重慢性精神疾病打折給付
👍【熱門組合推薦】
根據目前實支實付+一次金型的主流保障邏輯
以下是熱門方案組合,依據預算與需求彈性選擇:
🔝 新光 + 全球人壽
🔹 新光人壽(雜費與手術彈性高)
1️⃣ 醫療實支實付|U5|HS-30
☑️ 住院給付:3,000/天
☑️ 雜費+手術共用限額30萬
☑️ 手術不限部位比例限制
☑️ 門診手術費(最高):15,000
☑️ 轉換住院日額/每日:3,000
2️⃣ 意外實支實付|L6D|5萬
☑️ 意外醫療費:5萬內
3️⃣ 意外日額|R1D|1,000元/日
☑️ 意外住院日額:1,000
☑️ 骨折醫療(最高):3萬
🔸 全球人壽(癌症與重大傷病核心保障)
1️⃣ 重大傷病|DCE+XDE|100萬
☑️ 確診即給付,不須住院
2️⃣ 癌症一次金|XCF|最高200萬
☑️ 初期癌症一次金:40萬
☑️ 輕度期癌症一次金:40萬
☑️ 重度癌症一次金:200萬
3️⃣ 住院日額 | NIR | HI-20
☑️ 住院2,000/日
☑️ 住院補貼:1,000/天
☑️ 特定手術(最高)/門診手術:6萬
4️⃣ 癌症療程型給付|XCG|3單位
☑️ 癌症住院:3,000/天
☑️ 癌症住院補貼:3,000
☑️ 癌症手術(最高):9萬
☑️ 放射線治療(最高):3,000
☑️ 化學治療:3,000元
☑️ 骨髓移植:30萬
☑️ 義乳重建(每側):9萬
☑️ 標靶治療:30萬
5️⃣ 意外失能 | XAB | 200萬
☑️ 意外失能保險金:200萬
6️⃣兒童壽險 | XTK | 69萬
☑️ 身故/完全失能:69萬
👉 適合「預算控管、雜費與手術額度靈活」的族群。
📎 點我看完整方案範例 →0歲女寶 | 新光 & 全球 組合方案【保費1.9萬】
🩺【健康告知初步詢問】
👉 為了幫您規劃更準確的保障方案
請協助簡單回覆以下5點(Yes/No 即可):
1️⃣ 目前有無任何身體狀況或正在服藥治療?
2️⃣ 過去5年內是否有慢性病紀錄?
3️⃣ 最近2個月內是否有看診或領藥紀錄?
4️⃣ 有無精神科就診或服用相關藥物?
5️⃣ BMI 是否落在 18.5~24 之間?
🔍【規劃方向說明】
目前台灣保險規劃應以「最低預算,最大保障」為原則
以下是我常協助規劃的五大核心保障組合方向:
✅ ❶ 實支實付(+ 住院日額建議搭配)
▪ 用來支付住院、手術與雜費等實際支出,理賠依據收據金額(限額內)
▪ 搭配日額型可涵蓋:
⓵ 薪資中斷
⓶ 短期看護
⓷ 往返交通
⓸ 院外自費藥材器材
✅ ❷ 重大傷病一次金
▪ 理賠條件為「確診」即可,不須住院或開刀
▪ 保障疾病項目超過300種,理賠門檻低、範圍廣
▪ 一次給付型金額自由運用(可補貼生活、照護、收入損失)
✅ ❸ 癌症一次金
▪ 面對標靶藥、免疫療法、質子治療等自費高額療程,傳統癌症險給付不足
▪ 癌症一次金保障確診即理賠,資金靈活,適用於新式治療模式
✅ ❹ 意外醫療
▪ 補足非住院型治療:骨折、縫合、門診手術等常見情況
▪ 彌補健保與實支不足,建議人人必備
✅ ❺ 責任壽險/長照險
▪ 適合有家庭經濟責任者,萬一因事故需長期照護或身故
▪ 可保障家庭日常開支、看護費用,避免經濟斷鏈
🛠️【專屬服務加值】
✔️ 專業保單健檢服務 → 像保險醫生一樣看懂保單盲區
✔️ 提供保單整理系統帳號 → 幫您一次搞懂手上所有保單
✔️ 單月百件醫療規劃經驗 → 實戰出身、非紙上談兵
✔️ 開放同業合作 → 歡迎正職/兼職業務交流合作機會
💬【下一步怎麼做?】
🔹 想試算保障建議?請提供:「年齡+性別+預算」
🔹 想立即諮詢?直接私訊我或點頭像聯絡
🔹 已有保單不清楚內容?也歡迎讓我幫你健檢整理!
—— 保險一二三⚡規劃好簡單
| 👫 夫妻雙業務・10年資歷・800客戶信任・全台服務
⚡【FINFO專欄專訪】
① 單一保險公司業務員的挑戰:高件數為何不等於高收入?
② 成功業務員的關鍵:複製主管模式真的有效嗎?
③ 換主管就能成功嗎?保險業務新手如何生存與突破?
④ 系統化培訓如何幫助業務員與主管實現長遠發展?
⑤ 新人業務的挑戰與生存策略:如何穩定過渡並在保險業長期發展?
⑥ 兼職也能衝高業績?揭開保險業務的彈性與挑戰
⑦ 專業培訓與雙主管制度如何助你長期發展?
⑧ 保險主管的核心功能與系統化課程,帶領業務突破成長瓶頸
⑨ 業務員如何透過車險創造高收入?成功策略與實戰分享
⑩ 緣故客戶 VS. 網路客戶:不同客群的保險銷售策略該如何調整?
⑪ 網路時代保險業務的挑戰:提升成交率的關鍵能力
⑫ 如何透過續佣累積,實現更靈活的職涯與生涯規劃?
⑬ 考核與出缺勤制度如何影響保險業務發展?
⑭ 為何業績壓力可能讓你流失客戶?破解保險業務的信任危機
⑮ 保經公司業務無考核制度的利與弊
* 誠徵全台業務
🖌️我來了~~~~~
1️⃣可以直接參考光球配
新生兒方案要到三十歲其實也才三萬初
一個月兩千多而已,費率沒有想像中的可怕
比較多的是話術故意讓父母焦慮🥲
與終身方案的差額保費做差額理財
其實就可以完美解決這件事👍🏻
2️⃣終身險想要規劃沒有不行但得先了解清楚
終身醫療只理賠「定額」
因此在高自費的醫療環境下
常常會有期待落差高保費卻賠的少的狀況呦🥺
通常會建議把保障拉高
預算會先留給家長經濟支柱
規劃好最後還有餘裕再來考慮!!
3️⃣絕對是🌍,費率平穩!!
慢性精神病不打折理賠
可以點擊頭像(我寶貝女鵝)索取熱門方案
私訊諮詢照你預算陪你討論調整
而且方案都有詳細介紹一目了然🤩✨
📍其實保險就是在玩「排列組合」而已
👉🏻條款、費率、商品面都要一起評估
排列組合起來最划算保障也最高✨
📌
新生兒神仙教母業務協理全台跑👶🏻
代理30家擅長各家保險分析講重點
白話不失專業阿莎力又乾脆不灌水
1.可規劃🌟+🌍或邦邦+🌍
意外、醫療、重大傷病、癌症都能一併補齊
也是現在市面上的主流搭配👌🏻
2.建議先定期把額度拉高,未來商品可能還會變動
定期險相對可以彈性調整
3.一定是🌍的!因為慢性精神病不打折
-
優勢懶人包如下⬇️
邦邦:住院手術、雜費分開計算、各別額度高
🌟:住院手術、雜費一起最高30萬、無年度理賠上限
🌍:慢性精神病理賠不打折、費率相對平緩
-
可以協助您規劃合適的保障內容❤️
🌼金融本科系畢業
🌼網路自媒體創辦人
🌼團隊專精醫療理賠 實務經驗豐富
🌼企業保險專業諮詢
🌼擁有在單一保險公司及銀行任職經驗
各大保險版都能看到我的蹤跡👣
歡迎點擊放大鏡諮詢🔍
目前新生兒建議可以優先參考富邦+全球的搭配方案
用兩家優勢商品搭配會更好哦 定期重傷首選是全球,理賠不打折且費率調漲平穩
假設真的會擔心後期費率的問題 建議可以考慮搭配終身重傷
用定期搭配終身的方式去搭配出單 後期的費率才不會一次漲那麼快
但前提是要預算夠再規劃會比較好哦
➡️
✅ 富邦人壽(醫療+意外)
🏥 醫療實支實付 + 意外三寶
💎 優勢重點:(多了門診特定處置理賠、意外實支額度可規劃較高)
💡 特色:富邦醫療實支👉(手術費&雜費額度分開計算&續保年齡較高)
➕
✅ 全球人壽(癌症+重大傷病+日額手術)
🎗️ 癌症一次金 + 重大傷病一次金 +日額手術
💎 優勢重點:(重大傷病條款完善、慢性精神病理賠不打折、保費漲較平穩)
-
🔗 建議參考方案:
(1)標準新生兒女寶方案:https://finfo.tw/assortments/63b5348d192514c8
(1)預算3.5萬-新生兒女寶方案:https://finfo.tw/assortments/506c6f42785ef764
📍以上為初步建議方案,歡迎一起詢問討論後,調整成最適合您的方案哦
-
✏️新生兒投保流程及注意事項
⏰出生7~10天內:報戶口取得身份證字號,立即投保把握黃金投保期!
🔺週期需達37週及體重滿2500克以上
🔺新生兒自費檢查:若寶寶身體沒太大狀況,建議過了保險等待期30-90天後,再進一步檢查
-
📌 服務於錠嵂保經|目前從業第九年
📌 客製化保單搭配|全台皆有服務
📌 保險買對不買貴|小錢也能大保障
📌 目前已協助版上超過百位以上保戶,規劃屬於他們的專屬保障搭配
📲 以上是提供給您的一些建議,如果後續想再瞭解討論的話
可以點我頭像加Line傳送訊息哦,謝謝您!!
先恭喜您迎接新成員的到來
想先請問小寶貝的出生週數有達37週嗎?
體重有滿2500公克嗎?
新生兒篩檢結果是否都正常?
若未出生,預產期在什麼時候?
孕期各項檢查結果是否都正常?
以上資訊會影響到給您的建議喔
🔸完整建議規劃方向:醫療實支實付(醫療雜費30萬)、意外險(壽險+產險)、重大傷病險、癌症險(一次金)、失能險(一次金+月扶金)、壽險
以下回覆您的問題及提供幾點建議給您參考:
Q1要怎麼搭配比較好(實支實付,意外,重大)以上都是定期險~會隨著年紀增長越繳越多
Q2:要怎麼搭配(終生險)避免以後小孩繳不起,還可以給小孩基本保障
🅰️目前定期險在40~45歲後的保費漲幅比較大,因考量到現階段要規劃到足額,建議優先用定期險來拉高保障額度為主,過程中協助小寶貝做差額理財,累積未來的資產;真的要規劃終身險的話,建議可以優先選擇重大傷病、癌症一次金等險種,實用性比較高喔
Q3:遠雄人壽保安康重大傷病一年定期健康保險附約 (RN1)跟全球人壽醫卡讚重大傷病一年期健康保險附約 (XDE)~哪一家好
🅰️目前重大傷病首選全球的規劃,條款完善(罹患慢性精神病理賠不打折)且後期保費漲幅較平穩
遠雄RN1要注意罹患慢性精神病的理賠會打折且後期保費漲幅較高,可以先pass喔
♦️醫療實支實付
因應現在的醫療環境,隨著住院天數下降,高額自費醫療雜費、新式手術項目增加及費用提高,門診手術項目比例上升,幾乎都花在實支實付裡面的雜費為主,建議優先高額度(總額度30-50萬)的醫療實支實付為主,再用定額給付的住院日額/手術險來提高病房及手術費用
目前建議可以優先參考富邦、新光的規劃
富邦醫療實支HSV的住院手術與雜費額度分開計算,有理賠特定處置,門診額度較高,但要注意有年度理賠總額上限及手術有健保2-2-7、3-3-4-3的限制
新光醫療實支U5的住院手術與雜費共用額度,有理賠住院慰問金,無年度理賠總額上限,但要注意門診手術有健保2-2-7的限制
▶️再依照需求來選擇即可
加強住院/門診手術額度建議可以優先參考定期-全球MIR/NIR(幼童較適用)、終身-遠雄HL6的規劃,手術無特殊限制(手術不在表內可以協議理賠)
♦️重大傷病
保障範圍達300多項(例:須長期積極治療的癌症、全身性免疫系統疾病、慢性精神病-憂鬱症等),見卡即賠
基本額度建議規劃100-200萬(含)以上會比較足夠
建議可以優先參考全球的規劃,條款完善(罹患慢性精神病理賠不打折)且後期保費漲幅較平穩喔
預算允許下,終身型、類終身可以參考富邦/全球、新光的規劃,但要注意罹患慢性精神病的理賠會打折
♦️癌症險
現在治療癌症,住院天數下降,大多會使用新式療法(例:標靶藥物、免疫療法等),須自費5-10幾萬不等,建議優先規劃『高額一次金』,罹癌時有一大筆金額可以運用
癌症一次金基本額度建議規劃100-200萬(含)以上會比較足夠
定期/終身建議可以優先參考遠雄的規劃,一次金保額最高可以規劃到360萬,條款完善(療程型有理賠併發症)且後期費率漲幅較平穩喔
♦️意外險(含醫療)
意外三寶的保障內容有:意外身故/失能、意外實支實付及意外住院日額
因應現在的醫療雜費項目增加及費用提高,意外實支保額建議規劃10-15萬比較足夠喔
目前意外險(含醫療)建議可以優先參考富邦、遠雄的規劃,意外實支額度可以規劃較高喔
綜上所述,目前新生兒保單,定期險跟終身險可以互相搭配,醫療實支實付、意外三寶、重大傷病跟癌症險建議可以優先參考富邦/新光+全球+遠雄的規劃,條款完善且後期保費漲幅較平穩,讓保障更全面喔
🎯建議可以參考富邦/新光+全球+遠雄的規劃
初步搭配方案給您參考:
1️⃣定期:https://finfo.tw/assortments/69d2b4e46ad67c30
2️⃣終身+定期:https://finfo.tw/assortments/8ca5ee4ae5e23838
👉🏻再依保險年齡、需求與預算來調成專屬方案
若需服務人員,可協助您投保送件及提供後續服務
🌟新生兒👶投保黃金時間:出生後3-7天
(須取得身分證字號及名字才可投保)
要注意週數要達37週及體重滿2500公克
建議等投保完成(生效日滿30-90天)後再做自費檢查
Yun服務於錠嵂保經,全台都有服務,已實際協助版上逾百位小朋友規劃專屬的保障
想要進一步諮詢歡迎主動點擊『放大鏡聯絡資訊』,留下您的line訊息以利後續討論😊
基本上目前就是用新光或富邦去做意外醫療實支
同時搭配全球規劃重大傷病和癌症
保費會變多
但要思考很多問題
變多是多多少,以及未來是否都不改變
目前追求的是什麼(保障極大化且負擔較輕
還是擔心30年後孩子長大繳費狀況
2.要怎麼搭配(終生險)避免以後小孩繳不起,還可以給小孩基本保障
真的要做
重傷一次金可以評估
以及壽險
3,遠雄人壽保安康重大傷病一年定期健康保險附約 (RN1)跟全球人壽醫卡讚重大傷病一年期健康保險附約 (XDE)~哪一家好
全球更好
沒有疾病限制沒有打折費率更平穩
如果希望槓桿高(保費低、保障高)可以先用定期險規劃
如果希望後期費率平穩一點,可以用一半終身的險種規劃~~
我有協助客戶投保這樣的保單!
不僅留給小孩很好的保障,也不用擔心後期費率的問題
可以協助您規劃~~
🔺可以參考富邦(OR新光)➕全球的搭配唷!!
❗目前富邦的額度是最高的,雜費手術分開計算~
這樣雜費就有更多空間可以運用~
❗新光則是沒有年度理賠的限額
保費稍微比富邦便宜一些些🤏🤏
👀如果要搭配意外險
會比較建議規劃富邦
新光的意外實支只有5萬
富邦可以規劃到10萬!
🔺搭配全球的重大傷病
❗商品條款完整
❗針對慢性精神病不會打折、後期保費也是業界最友善的!
🔺全球的癌症險針對特定癌症(例如腦癌)會增加給付~
規劃大重點(如果有家庭責任可以增加壽險規劃)
🌟醫療實支實付
🌟重大傷病險
🌟癌症險
🌟意外險
👉🏻可以規劃邦邦(OR新光)➕🌎
🧷富邦實支實付:額度高/手術雜費分開計算
🧷新光實支實付:無年度限額
🧷🌎重傷險:慢性精神病不會打折/保費平穩
內容與細項都需要與您討論,做符合您需求的保障喔!
可以點擊我的頭貼的連結~聊聊討論♥
給您真實的建議,把辛苦賺來的錢使用在刀口上
💎高雄保經代,北中南都有據點🏠
💎風險財務管理顧問
💎車險|醫療險|重大傷病|儲蓄險
💎用客觀的角度,分析您需要的商品
👶🏼0歲至15歲宇宙最可愛小寶貝地球新鮮人保單規劃方案❗️
https://finfo.tw/assortments/142840fc6572d6e5
🧸寶貝✨️新球🧶實隻理賠無上限首選方案
https://finfo.tw/assortments/9379dc2bfc339476
先考慮目前會遇到風險,有沒有足額
而且經過通膨後...一樣的金額後面的錢購買力差的
真的想要規劃也是可以
您好,目前在保經服務,可以依照您的需求規劃,歡迎一起討論
♥️代理 2-30 家產壽險公司
♥️專責服務、讓你找的到人
⭕ 問題一:
意外險不會隨年齡變化 , 會隨職業變動才會影響 ,
另外3.5萬預算著實高非常多 , 若用的完那還真的才是偏錯誤的方向XD
可參考以下之規畫方向:
https://finfo.tw/assortments/0ca97d1bc6e1aeb0
⭕ 問題二:
能體會父母想要減輕孩子負擔的心情 , 但說實在真的是無法達成 , 且沒有意義
主要還是因為醫療環境變化很快 , 且還要經過幾十年的通膨考驗 ,
想用現在的保險去解決幾十年後的問題 , 實在很不科學....
就像幾十年前的保單也無法解決現今的問題是一樣的意思
⭕ 問題三:
XDE比RN1好非常多 , 綜合評估起來不管在費率上或條款上 ,
均是優先選XDE
以上回覆提供參考 , 若有疑問或不清楚之處 , 可點頭像連結來訊詢問或討論
專門服務全台,有【醫療險】&【實支實付】需求的客戶
📌 承保經驗
曾成功協助眾多客戶承保體況件,包括:
高血脂症、二尖瓣閉鎖不全、青光眼、結膜乾燥症、
甲狀腺疾患、甲狀腺腫、鼻竇炎、潛毛性囊腫、異位性皮膚炎、
妊娠、氣喘、食道回流/出血、子宮腫瘤、子宮內膜囊狀增生、
子宮內膜息肉、子宮肌瘤、子宮頸細胞化生不良、子宮內膜異位症、
牙周病、牙周炎、乳房腫瘤、呼吸窘迫、膽囊之其它疾患等...
📌 量身定制
🔹 醫療實支:
最高 50 萬雜費合併計算
可當第二家以上實支
住院日額最高 5 千
保證續保至 84 歲
門診手術 2-10 萬
無年度理賠上限
🔹 重大傷病 :
一筆金助您穩健度過難關,無論病症輕重,皆能安心應對未來。
🔹 癌症:
彈性選擇「一筆金」或「療程型」理賠,讓治療無後顧之憂。
🔹 意外險:
意外醫療、身故與失能保障,為突發狀況提供強而有力的支撐。
💡 保險規劃找糯米,細心周到助安心。
💡 風險管理謀長遠,穩健保障護家庭。
📲 點擊頭像,立即諮詢,一同探索最適合您的保障方案!
可以參考新光+全球喔!
有預算可以終身+定期互相搭配
我是信安保經-佳蓁,在網路平台服務累積客戶超過500個家庭。
本身也是雙胞媽,對投保注意事項、商品搭配、理賠實務,
都有充足的經驗,可以給出最適合的建議。
需要諮詢及協助投保的服務,請與我聯絡!
未來隨便一個制度改革
你的保單都可能變廢紙,小孩一樣要重買不是嗎?
以前的癌症險主要設計都是癌症身故
現在規劃癌症險誰還在在乎這個?
這就是典型案例
你怕小孩繳不起,留錢給他最實在
看是要留個100萬還是200萬
這樣不是更好?
保險是解決錢的問題
有錢就不用買保險
不要被終身兩個字迷惑
終身真的沒比較好
你這種講法只會拿到一堆盤子規劃而已
1. 規劃主軸以
1.重大傷病 2.癌症一次金 3.醫療險(實支實付.住院日額) 4.意外險
定期險會依據年齡增長 可規劃在一個月2000左右,在25歲前保費都在這個範圍內
2.建議可利用定期險+差額理財方式 可把保障做足
剩餘預算累積資產做未來醫療準備金
可在未來保費高時,調降保額,同時也有累積部分資產
例:保費2.4萬,每月還有1.1萬可做理財
3.會建議選擇全球
遠雄rn1 慢性精神病理賠會打折,理賠總繳保費*1.056倍
未來保費調幅也較高
全球
慢性精神病不打折
費率每五年調整,相較優勢
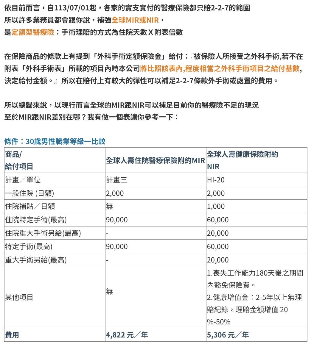
新生兒而較適合NIR喔
N:住院的照較高
(小朋友較容易住院,所以比較適合小朋友規劃)
回覆B15的問題:
Q:請問全球MIR跟NIR差異在哪邊?
🅰️目前差別在日額跟手術額度
NIR有多給付住院補貼,手術額度比較低(跟MIR相同計劃別來比),比較適合小朋友;MIR的手術額度比較高,相對適合成人
本身也是位雙寶爸^^
.
目前新生兒保單首選:
⭕邦+🌍球
或
⭐光+🌍球
.
以下是我給新生兒的保障內容:
🔺疾病住院9000元/天+慰問金3000元
🔺意外住院10000元/天+慰問金3000元
🔺癌症住院15000元/天+慰問金3000元
🔺住院手術/雜費限額30萬
🔺癌症一次金最高410萬
🔺重大傷病一次金100萬
.
🔹含終身險 + 定期險
🔹保費每月2000元左右
🔹五歲後保費會下降
🔹也可根據需求/預算客製方案
.
歡迎直接索取建議書參考喔^^
.
🏆從業10年
🏆連續7年全公司醫療險件數前10名
⭐核保/理賠人員考試合格
⭐保險經紀人/代理人國考合格
(📌全台僅 5%業務通過)
✅保障規劃
✅拒賠處理(代寫「申訴函」跟「評議函」)
.
------分隔線------
.
買保險除了買對不買貴,
最重要的是找對人買。
.
我是鵬宇 (Brian),#雙寶爸
💎「#年資10年」「#連續7年全公司醫療險件數前10名」
8成保戶來自網路,服務過1,700多位客戶、700多個家庭。熟悉各家保險公司商品,理賠經驗豐富,在保經公司擔任經理,兼任個人事務所 負責人,也是布萊恩保險 網站負責人,#全省皆可服務 ,北中南皆有保戶,各大社團皆有保戶^^
.
💎具備「#核保人員」及「#理賠人員」證照
(📌通常要到保險公司應徵核保/理賠才會考這兩張證照。)
可以更精確協助保戶與保險公司核保科/理賠科溝通,為保戶爭取相關權益。
處理過新生兒黃疸、腦室擴大、三尖瓣逆流、泌尿道感染、關節發育不良、早期心房收縮、卵圓孔未閉合、多指症、蠶豆症、血管瘤、呼吸窘迫、心房中隔缺損、甲狀腺低下、早產低體重、成人三高、B肝、氣喘、甲亢、囊腫、子宮肌瘤、內膜異位等體況。
.
💎 具備「#保險經紀人國家考試」證照
(📌全台僅 5%保險業務通過這項考試)
有保險法及保險學專業,也有法律學分,可協助處理理賠爭議,幫寫「#申訴函」跟「#評議函」。📌非保戶採收費接案,若親友有理賠糾紛也可以轉介紹給我。
成功處理過癌症短期出險拒賠、契約不實告知被解除、急診待床拒賠、牙齒手術拒賠、剖腹除疤凝膠拒賠、剖腹月子餐拒賠、院外購買輔具拒賠、冷凍治療限縮次數、失能險拒賠等理賠爭議。
.
------分隔線------
.
一份完整的保單應具備:
🎯低保費高保障,把錢花在刀口上
.
🎯保大再保小,保近再保遠
優先規劃大風險的保障。
(數萬元的自費藥材、癌症重傷)
.
🎯包含五大保障
🧷意外險
🧷 醫療險
🧷 癌症險
🧷 重大傷病險
🧷 壽險
.
「歡迎點擊頭像加LINE討論喔^^」
願意替寶寶規劃醫療保障且上網詢問做功課,相信您一定是很棒的父母。
以下針對您預計規劃的內容分幾點給予建議,
1、幼童時期規劃罐頭保單可以有便宜的費率,
醫療及意外險建議一樣維持規劃定期險,
因為醫療一直都在進步,不見得都是同樣的治療方式,
定期險繳一年保一年,可以擁有足夠的彈性。
2、如果擔心後期的保費漲幅,建議從費率調整快速的重大傷病險規劃終身,
且重大傷病是依照健保公告的重大傷病範圍作為理賠標準,
即使未來治療方式或制度更改,都是與時俱進的更新保障範圍。
3、遠雄RN1若因「慢性精神病」領卡理賠僅給付總繳保費x1.056 倍,
幼童常見的慢性精神病包含「自閉症、亞斯柏格」等,
屬於重大傷病常見前三大類,且RN1費率較高,
建議規劃全球XDE,保費更便宜且無打折理賠的限制。
以下是我為寶寶設計的初步方案,詳細內容都可以再做討論修改,較能更貼近您的需求。
https://finfo.tw/assortments/bf76c36e7553dda6(定期版,30歲年費率不超過3萬)
https://finfo.tw/assortments/3c45d1ebee916b3f(部分終身版)
🔔貼心小提醒🔔
出生後報完戶口7日內投保為黄金投保期,因寶寶會有很多的健康篩檢,建議投保完再做自費檢查,較不會影響投保權益唷!
🔸投保注意事項
小朋友出生時須注意是否有滿37周,體重是否大於2500克,這都會影響後續能夠投保的商品唷。
小湘服務於錠嵂保經,專精各家商品搭配及條款比較,
提供完整的售前諮詢、保單分析、售後理賠服務,
從業六年,保戶數達500人,各式體況皆有送件核保過,
已在Finfo上協助四百位客戶完成個人保障,台北至屏東皆有服務,地區不受限,服務無距離。
點擊頭像查看更多關於我的資訊,連結中有聯繫方式可與您進一步討論及協助投保。
推薦你新生兒保單方案如下,額度內容皆可再調整
https://finfo.tw/assortments/790ff75678290bca
建議健康出院後就可以馬上投保,讓保障最早生效最好
歡迎點選大頭貼資訊欄加LINE討論諮詢
--
💼 淡江保險系畢業|19年保險經驗的二寶爸
👥 網路與PTT成交超過 1500 位客戶
📄 理賠經驗豐富:超過 2000 件,理賠總額逾 7000 萬元
🎁 購買完整保單規劃贈送【精美燙金保單夾】
📱 投保完成可使用專屬【線上保單查詢系統】
建議用兩家保險公司去搭配
可以參考以下的方案去規劃👇🏻
歡迎加LINE諮詢 索取專屬建議方案
🎯建議的方案(富邦+全球):
https://finfo.tw/assortments/1cdfcd971845162f
規劃內容如下:
富邦➡️終身壽險、意外死殘 日額 實支實付、醫療實支實付
全球➡️定期壽險、定期醫療、重大傷病、癌症一次金 療程型
🎯建議的方案(新光+全球):
https://finfo.tw/assortments/f4c6a66b4c55654c
規劃內容如下:
新光➡️終身癌症、意外日額 實支實付、醫療實支實付
全球➡️定期壽險、意外死殘、定期醫療、重大傷病、癌症一次金 療程型
(以上是初步方案,都可以依據您的需求調整,詳細內容可以私訊為您說明)
富邦⭕️
住院雜費與手術費用分開計算、意外保障額度較高
新光🌟
雜費沒有年度理賠上限
住院雜費最高可以規劃至30萬
還有住院慰撫金拉高住院保障
全球🌍
重大傷病針對精神病理賠沒有打折的優勢
還有癌症保障以及手術險可以加強額度保障
—————————————————
👶規劃新生兒保障注意事項
1.報完戶口已取得身分證
2.週期需達37週及體重滿2500克以上
3.完整21項新生兒篩檢
—————————————————
🍔服務於高雄保經代公司
🍔考取15張以上金融證照
🍔個人財產風險管理師
🍔車險調解及勞保諮詢
🍔勞動法令及稅務傳承
🍔個人自媒體創作者
🍔全台都有提供服務
🍔保險系本科生
如果有任何問題 歡迎一起討論
點擊『放大鏡聯絡資訊』加LINE諮詢
也有新生兒規劃的攻略可以查看唷👶
新生兒、幼童資訊一定要找我,有很多核保、理賠實務經驗,讓審核流程更順利✨
寶寶出生週數有滿37週嗎❓體重有沒有超過2500g❓如果都有、21項檢查也健康,恭喜您可以看下方建議🎉
如果預算有限富邦搭配全球;
https://finfo.tw/assortments/3fbc7ab8fedf7baf
如果想要終身就是富邦搭配遠雄。
https://finfo.tw/assortments/8134ebe3964210e8
目前我已經協助超過200位新生兒、幼童,無論規劃內容、理賠實務,都有充足的經驗喔!更可以給您最適合的建議以及細節提醒💪🏻
需要我這位在保經代服務12年的業務,不嫌棄的話可以點我頭像裡的連結討論!
✨在高雄全台服務|台北人
✨詠昊保險代理人|協理
✨創立年輕通訊處|32歲
✨破解各保險迷思|專業
✨保障及儲蓄投資|客觀
✨有一位可愛女兒|新生兒、幼童保障
✨在Finfo協助解答|有實際成交超過300人
要怎麼搭配比較好(實支實付,意外,重大)
A:
有這個預算基本上可以頂標
主要就是看要不要配終身型
不然就是把錢省下來做投資
北北基桃地區歡迎找我諮詢
目前大多門診手術雜費都較低
可以考慮用台🌟,來做搭配規劃
我在台新人壽服務
可以先了解您目前的狀況與需求
做基本檢視
協助您在有限的預算內做到足額保障
有協助過不少群友規劃經驗
💫全台皆有客戶服務中
💫相關理賠經驗
或許會有不同的想法喔
歡迎一起討論
頭貼上可以找到我喔
¥醫療險+重大傷病+癌症一次金
。住院雜費+手術費 40~50萬
。門診手術 8~10萬
。續保年齡 84歲
。沒有第一間限制
。正本理賠
。可以轉換日額
。精神疾病不打折
一年保費約2萬多就可以規劃很好了
------
👇( ◠‿◠ )👇
出沒D卡保險業版、保險相關網站、平台
只說實話、愛吃誠實豆沙包的保險78人/保險YOYO來了
🔰不刻意使用CHATGPT回覆文章
🔰不刻意搶頭香,卻沒有回覆文章的事情
🔰只講重點,不講好聽話的話術🔰
🔰依照個人不同狀況,客製化逐字說明,回文才會比較慢🔰
🔰 七年以上保險年資🔰
🔰 保單檢視能回朔當時商品,與之比較當初規劃的缺失🔰
🎁 網路普通客戶回答簡單易懂
🎀 既有客戶詳細講解
🌞 面談詳細講解保單內容
⚓保近不保遠、保大不保小
☀️ 依照預算規劃內容,不做灌水單
⭐ 不主動推銷、不強迫推銷、不做不實話術
🌟 低保費高保障
🎯 不隨意請客戶解舊約,新保單補強部分不足
⛄ 全台北中南跑透透
🏆 超過千位網路保戶諮詢
❄️ 出沒保險業相關網站
⭕ 六大保障 : 醫療、癌症、重大傷病、失能(照護)、意外、壽險
--
常見組合:
1.🙏+🌍
🙏
優點:意外實支額度高、醫療實支雜費手術分開、門診手術額度高、特定門診處置
缺點:每年理賠上限、保費較高
2.🍉+🌍
🍉
優點:醫療實支雜費手術合併手術不打折、無年度理賠上限;有意外失能扶助金;有癌症一次金;有骨折險
缺點:門診手術低
🌍
優點:重大傷病慢性精神病不打折、相對其他家保費相對平準:住院+手術定額險手術定義較寬鬆
缺點:重大傷病無特定傷病
規劃重點保單
⚽醫療實支保證續保;額度至少30萬起跳
⚾重大傷病第一年和慢性精神病、免疫系統不打折
🥎癌症一次金、重大傷病至少各100萬起跳
🏀意外實支至少5萬;有意外失能扶助金意外險
🏐病房費一天5000起跳
🎯 成人規劃六大保障
💡壽險
💡意外險(死殘/意外實支/意外日額/骨折)
💡醫療險(醫療實支優先;住院日額/手術/定額險次之)
💡癌症險(一次金癌症險優先;療程型/生存型/實支實付型 次之)
💡重大傷病險(分為重大傷病/重大疾病/特定傷病,重大傷病優先)
💡照護險
(主要為失能險/長照險/失智險,目前失能險滅絕,改以意外失能險和重大傷病拉高額度為優先)
🎯新生兒規劃重點:一個月保費2000初
新生兒保單常見組合:
1.🙏+🌍
🙏
優點:意外實支額度高、醫療實支雜費手術分開、門診手術額度高、特定門診處置
缺點:每年理賠上限、保費較高
2.🍉+🌍
🍉
優點:醫療實支雜費手術合併手術不打折、無年度理賠上限;有癌症一次金;有骨折險
缺點:門診手術低
🌍
優點:重大傷病慢性精神病不打折、相對其他家保費相對平準:住院+手術定額險手術定義較寬鬆
缺點:重大傷病無特定傷病
🚨醫療險
兒童免疫系統尚未健全,生病機會頗高,建議住院住單人房,可以避免受到其他病友干擾,除了實支實付的住院額度外,利用住院日額,拉高住院病房費已達單人房費用;手術險增加理賠金額。
目前的自費(達文西手術、自費鋼板、特殊材料、微創手術、高端骨材)項目越來越高,實支實付規劃以高雜費且保證續保為主。
♨️意外
小朋友意外頻傳,規劃多種意外險種避免後續的就醫負擔,
意外失能、意外扶助金、意外實支實付、意外日額、意外骨折,
尤其避免因嚴重燒燙傷需要長期治療植皮、除疤、壓力衣....成為為意外重點。
此外可以規劃小孩弄壞別人物品,需要理賠的白目險。
🚑癌症
癌症治療的方式非常多,不像以前癌症被視為絕症。
健保放化療副作用非常高,有許多高額、自費的化療、放療,能夠更精準的針對癌細胞,
光子治療:電腦刀、螺旋刀、諾力刀、銳速刀、弧形刀、亞瑟刀、真光刀
粒子治療:
質子治療、重粒子治療
標靶放射線;
硼中子捕獲治療、 肽受體-放射性核素治療 、攝護腺特異性膜抗原
此外,還有標靶藥物、免疫療法....等等。
挑選重點:一次金額度越高越好,療程型、生存型、實支實付型為輔助
🛎️重大傷病
重大險種主要分為重大疾病(七項)、特定傷病(30~40項,例如精選傷病)、重大傷病(300多項,健保署認定、標準明確、見卡就賠)
挑選重點:第一年不打折、慢性精神病不打折
🌀照護險
主要為失能險/長照險,目前失能險滅絕,改以意外扶助金的意外險和重大傷病為優先、輔以一年期長照險,失智險,有預算再來規劃長照險
「歡迎進入左側人頭討論、網路78人/YOYO喔 」
寶寶還沒出生,保障可以先準備好!
懷孕期間就可以先諮詢規劃,出生後就能盡快完成投保,避免保障空窗期!
📌 前置諮詢|以下資訊能幫助我更準確規劃:
1️⃣ 媽媽目前孕檢結果是否正常?(篩檢結果會影響到核保條件)
2️⃣ 新生兒出生後,週數是否達 37 週?體重是否超過 2500 克?
3️⃣ 寶寶目前是否有任何看診、用藥或異常情況?
✅ 這些資訊會影響是否能投保&商品搭配方式唷!
🔐 小朋友保障建議順序
寶寶成長中最需要的不是壽險,而是醫療和風險轉嫁機制!
🏥 醫療實支實付(住院、手術、門診)
🤕 意外險(日額+實支)
💔 重大傷病險(針對先天/突發嚴重疾病)
🎗 癌症險(一次金型優先)
🌿 壽險(若父母有需求可酌)
🏡 初步推薦組合(點擊看詳細保單內容):
✅ 組合一【富邦+全球+遠雄+富邦產】:
👉 點我看方案
✅ 組合二【新光+全球+遠雄+富邦產】:
👉 點我看方案
✅ 基礎入門版組合【預算型】:
👉 點我看方案
🔎 各大保險亮點一次看懂:
▫️富邦人壽
● XWS5:終身壽險,5 萬出單
● HSV:實支實付(有227/334 限制)
● ADG / AHI / TMR:意外險搭配(死殘、日額、實支)
▫️新光人壽
● FCA:癌症一次金(5%、15%、100%)
● U5:實支實付(門診手術 227 限制)
● R1D / L6D:意外險搭配
▫️全球人壽
● DCE / XDE:重大傷病保障
● XCF:癌症一次金(補足治療預備金)
● XCG:療程型癌症保障+併發症不理賠
● NIR / XHO:住院醫療補強與實支額度提升
● XTK:小朋友定期壽險
● XAB:意外失能
▫️遠雄人壽
● FI5 :終身壽險,10 萬出單
● CJ2 / RQ1:癌症一次金(補足治療預備金)
● HG6 / XCD:療程型癌症保障+併發症有理賠
● XHQ:意外失能
▫️富邦產
● 新十全兒童:小朋友重大燒燙傷最高可達300萬
🚨 新生兒投保注意事項:
📍 建議出生後第3~7天內申請(須已報戶口取得身分證)
📍 新生兒條件:出生滿37週以上、體重滿2500克以上
📍 如有安排自費檢查(如基因檢測等),建議等保單完成後再進行
🎯 行動呼籲 CTA: 想幫寶寶準備好第一份保單?
馬上免費諮詢 → 我會根據你的情況&預算,搭配最適合的方案!
📌 也可直接點擊歡迎主動點擊『放大鏡聯絡資訊』進一步討論!
👋 我是俊權,服務於錠嵂保險經紀人,全台皆有服務。
已協助上百位家長規劃寶寶、全家保障。 讓你安心當爸媽,保單交給我處理就好!
可參考⭐光+🌍 的組合
每月2000左右 ⭕預算內保障最大
🔶住院最高一天9千,還有住院慰問金
除了支付病房費還可補貼爸媽請假照顧的薪水損失
🔶實支實付沒有理賠上限,實支是多次給付的險種
無理賠上限很重要,挑選限制少的才有保障
🔶高額度的大風險一次給付保障
癌症、重大傷病都是需要龐大花費及長期治療的狀況
在預算內就可做足高額給付的保障
新生兒主流規劃可參考 有詳細說明 細節都可以討論調整
https://finfo.tw/assortments/b865e4bed0c2e6dd
====
以上是定期險做足保障的方式,低保費高保障
預算足夠可適當規劃一些終身一次金的保障,穩定後期費率,打底基本保額
✨需要協助可點頭像加賴討論
✨我是宗翰 擅長醫療高保障規劃、退休規劃及財富傳承
💡我的保障規劃理念:
📍大風險優先:優先保花費大會影響到生活穩定的風險
📍癌症、重大傷病、高額自費醫療、失能長照相關
📍注重要有足夠的槓桿效果~才是保險的意義
希望這些資訊對你有幫助!
https://finfo.tw/assortments/7d7c4cd239004e22
【歡迎參考女寶寶新光+全球+遠雄的完整方案唷】
👶 新生兒的未來,從第一份保障開始 💛
有了寶寶後,最想給他的,不只是愛
還有「遇到突發狀況也能安心」的底氣
以下這幾項,是 2025 年爸媽們最值得留意的新生兒保障重點👇
🌿 醫療險|雜費至少 30 萬起
現在醫療自費項目多(像病房升等、手術材料、藥品)
建議雜費額度要夠高,讓住院不成為壓力
🌿 重大傷病險|保額 200 萬
孩子若遇到重大疾病,這筆保障能撐起長期治療與照護開銷
是爸媽守護孩子「醫得起、顧得久」的後盾
🌿 癌症險|建議 100 萬起
癌症治療費用高、療程長,有癌症險就多一份選擇與安心
🌿 重大燒燙傷保障|別忽略意外醫療
孩子好動又好奇,意外難免
這項保障能補足意外醫療與重建的花費
✨ 小提醒:
寶寶出生後10天內是最佳投保黃金期
趁健康、保費低時先準備
讓爸媽多一份安心,孩子多一層守護
如果你願意,我們可以再深入聊聊你的需求
幫你規劃出最適合你生活的專屬保障方案
有任何疑問,隨時點擊我的頭像,歡迎諮詢喔~
我是靜靜🌸,服務於錠嵂保經🏢
也是一位💗二寶媽咪💗
可以陪你守護孩子的保障,也可以當你育兒路上的夥伴
期待用心陪伴你,提供最貼心、專業的保險建議,讓你安心每一天💛
我們的專業,不僅止於保單。
【顧問級三大服務範疇】
資產守護: 稅務規劃與財產傳承,讓您辛苦累積的財富永續傳承。
穩健未來: 專精退休金規劃與資產活化,協助您打造源源不絕的穩定現金流。
風險應對: 不幸發生,從保單條款解讀、複雜體況承保到車禍理賠調解,提供一站式專業處理。
【十年實績見證】
🔥 10 年以上資深經驗,累積服務超過 300 個家庭,全台服務無時差。
🔥 守護超過 100 位新生兒的未來,深獲年輕家庭信賴。
可以評估 台❤️&全⚽️&國🌳
高額醫療&一次金&意外醫療失能
歡迎點擊頭像諮詢
可以參考以下規劃:
https://finfo.tw/assortments/8427b92d3d3e2bac
可以考慮將重大傷病調整成長年期規劃,後期保費負擔才不會太大喔!!
買保險可注意有以下這些保障:
1.實支/住院醫療
(COVER住院期間的醫療開銷,依照收據金額在限額內花多少賠多少)
2.意外/重大燒燙傷
(非疾病 突發 外來 例如八仙塵爆)
3.癌症一次金or療程型
(癌症蟬聯35年死因冠軍且支出龐大)
4.重大傷病一次金
(包含癌症,一旦發生可以先給付一筆高額的緊急醫療金)
5.長照照護金(請瑪麗亞的錢 機率最小,但一旦發生時,損失是最大的支出)
以上是給您的建議,如果想進一步討論或諮詢,請點我頭像傳送訊息,謝謝您!!
======================================================================
1. 附上新生兒保單方案供您參考。
男寶$24,677
https://finfo.tw/assortments/ac80dd4e43db90b8
男寶$31,750
https://finfo.tw/assortments/f616bbd8910a4eb5
女寶$23,384
https://finfo.tw/assortments/0e66c362c71aca37
女寶$29,215
https://finfo.tw/assortments/2851266e99257eb5
======================================================================
✅ 服務於桃園保經,全台可協助處理簽約解說事宜。
✅ meet線上簡報新生兒保單解說。
✅ 利用線上解說的方式了解完整架構,實支實付差異/新生兒篩檢/保單建議書等等8大內容。
💚 保險因愛存在,打造一個有愛的家
🎁 保戶專屬APP,彙整全家人的保單。
❄ 依照您的需求及預算量身訂做
❄ 線上諮詢請您【點擊大頭貼】
-
保險內容完整規劃的重點如下
🔸醫療實支+日額
🔸意外實支+日額+重大燒燙傷+失能
🔸癌症一次金
🔸重大傷病一次金
✨目前推薦富邦🔵+全球🌍的組合呦!
一個月2000左右的保費就很完整囉~~
規劃都是以定期險為主,如果預算比較高,可以將定期額度轉一些變終身額度
👉🏻富邦:手術及雜費分開計算
住院門診手術227.3343限制
門診手術額度2.5萬
有多門診特定處置
👉🏻全球:慢性精神疾病不打折
後期費率較平穩
https://finfo.tw/assortments/f580bce725ba4388
📌內容都會再根據個人需求及預算去做調整~
‼️新生兒投保注意事項~
[寶寶需滿37週、2500克以上]
1.出生前1個月:預先規劃好保單內容、想好寶寶的名字
2.出生48小時內:完成衛福部規定的21項新生兒篩檢
3.出生後7-10天內:報戶口取得身份證、新生兒篩檢報告出來前完成投保
4.保單生效後30-90天:可以安排自費篩檢
-
💼 服務於錠嵂保經 團隊服務超過600個家庭
📍保險規劃|產險、車險、旅平服務
✨任何問題 歡迎點選放大鏡資訊 找我一起討論❣️
為寶寶提前預防可能發生的風險
真的是很有愛跟責任的父母❤️
現在『保障內容』主要規劃方向如下
🔰 醫療實支實付+日額
🔰 意外險身故/失能+意外日額+意外實支+重大燒燙傷
🔰 重大傷病險
🔰 癌症險(一次金)
*醫療實支&意外險:可以參考『新光、富邦』
*重大傷病險:定期參考全球(慢性精神病不打折)
*癌症險:① 節省主約成本,建議直接附加在『新光 or 全球 』
② 規劃在遠雄 (後期費率較平穩、一次金規劃額度最高360萬)
❣️初步的方案給您參考 -- 假設0歲女寶寶
(新光+全球) ➜ https://finfo.tw/assortments/6da846a2ea3132cc
(富邦+全球) ➜ https://finfo.tw/assortments/be6039f1879c53e4
『新光實支實付』
✦住院雜費與手術費額度是「合併」計算
✦有額外給付「住院關懷一次金」
✦住院手術項目沒有特別限制
✦門診手術項目有健保227限制
✦門診手術額度1.5萬
✦意外實支實付最高額度5萬
『富邦實支實付』
✦住院雜費與手術費額度是「分開」計算
✦有額外列出「特定處置項目表」
✦住院和門診手術項目皆有健保227,s3343限制
✦有年度理賠上限
✦門診手術額度,計畫別最高2.5萬
✦意外實支實付最高額度20萬
💖希望以上資訊有幫上忙~
方案會再根據需求預算做調整✨
需要協助討論規劃送件,歡迎點頭像聯繫ദ്ദി ˉ͈̀꒳ˉ͈́ )✧
🌻 保單搭霈 安心到位!
🚘 錠嵂保經~全台服務中
希望我也能透過我的專業給您一點建議協助您規劃合適保障。
1、針對寶寶的規劃建議以下幾點給您參考
🔸醫療險
建議規劃『實支實付+定額險種』,因寶寶剛出生抵抗力弱,
很容易因為環境影響而生病需住院觀察一段時間, 但目前實支的給付有上限,
定額險種一併規劃,可以提升醫療保障,加強寶寶住院品質安心休養。
預算較高病房額度可以拉到6-7千。
🔸重大傷病一次金
孩子成長過程因發育尚未健全,很容易受到病毒侵襲,也可能面臨重大傷病的威脅,
兒童常見重大傷病:白血病、小兒麻痺、發展遲緩等。
而重大傷病的保障範圍廣,理賠明確簡單,領卡即理賠一筆百萬現金流,
可以填補高額醫療花費的支出。
🔸癌症一次金
兒童若不幸罹癌,更需特別照料或長期住院觀察。
癌症一次金的規劃,能在確定罹癌時直接理賠一筆金彈性運用,
不論是自費藥物或是購買必需的營養品,都能讓父母提供給孩子最好的醫療選擇與照護。
🔸意外險
解決寶寶成長過程中意外事故導致的花費,拉高父母擔心的燒燙傷或是意外門診。
2、幼童目前規劃的罐頭保單組合可以沿用到長大都沒問題,因您預算拉得比較高,
可以結合終身型險種,來平衡孩子保障後期的保費漲幅,
但終身型的保障建議參考重大傷病這種一次給付型的險種,
重大傷病理賠明確簡單,領到重傷證明即可申請,且會隨健保局公告更新保障範圍,
比較能因應目前的醫療汰換更新。
綜上所述,在您預算內初步提供您方案參考:🔅https://finfo.tw/assortments/5ed9c76c18d21eb5
✅可進一步提供您正式建議書參考,先為您說明保險規劃重點及理賠實例分享。
✅詳細內容都能在討論規劃符合需求的保單,並協助您投保送件提供後續服務。
👉🏻歡迎點選名字後方💬加我的line聯繫討論,加好友請傳訊息提醒。
我是jing,目前服務於錠嵂保經,承蒙信任目前協助版上超過百位客戶規劃合適保障😊
✨團隊服務,醫療專業,核保、理賠經驗豐富。
✨行動辦公不受地區限制,不會找不到人服務。
✨從理賠實務說明規劃內容,選擇適合自己的保障。
服務於 台🌟人壽,擁有 國家護理師執照,具備中西醫臨床經驗,專精於 「醫療險」與「實支實付」的保障規劃,能為您提供最詳盡的建議。
⚠️ 醫療環境正朝向「門診手術優先」發展,住院需求降低,保險規劃應關注「門診手術額度是否足夠?」
✅ 建議額度:至少 8 萬以上,才能符合醫療需求!
👉推薦:台🌟實支 40-50 計畫
✔ 門診手術額度 8-10 萬
✔ 住院手術雜費 40-50 萬
✔ 保證續保 至 84 歲
✔ 可作為 第二家 以上實支
✔ 可 轉換日額,病房費 4000-5000/天
✔ 保費攤平低負擔,後期調漲緩慢
👉推薦:重大傷病
✔ 不因特定疾病影響理賠
✔ 例如:規劃 100 萬,取得 重大傷病卡,即可一次性理賠 100 萬,讓資金運用更靈活!
👉癌症險
✔一次金
✔療程多次理賠型
保險規劃找安家,安心保障到你家。
用心守護長相伴,溫暖陪伴你我他。
📩 詳細內容,歡迎點擊頭像諮詢!
🖌️我來了~~~~~
1️⃣可以直接參考光球配
新生兒方案要到三十歲其實也才三萬初
一個月兩千多而已,費率沒有想像中的可怕
比較多的是話術故意讓父母焦慮🥲
與終身方案的差額保費做差額理財
其實就可以完美解決這件事👍🏻
2️⃣終身險想要規劃沒有不行但得先了解清楚
終身醫療只理賠「定額」
因此在高自費的醫療環境下
常常會有期待落差高保費卻賠的少的狀況呦🥺
通常會建議把保障拉高
預算會先留給家長經濟支柱
規劃好最後還有餘裕再來考慮!!
3️⃣絕對是🌍,費率平穩!!
慢性精神病不打折理賠
可以點擊頭像(我寶貝女鵝)索取熱門方案
私訊諮詢照你預算陪你討論調整
而且方案都有詳細介紹一目了然🤩✨
📍其實保險就是在玩「排列組合」而已
👉🏻條款、費率、商品面都要一起評估
排列組合起來最划算保障也最高✨
📌
新生兒神仙教母業務協理全台跑👶🏻
代理30家擅長各家保險分析講重點
白話不失專業阿莎力又乾脆不灌水
我是在🍓凱基人壽🍓的服務人員
可以一起討論需求與預算給予建議書
如果需要參考時歡迎點頭像跟我聊聊
希望有機會能為您服務
對於小朋友來說主要會擔心的有兩點 :
「免疫力較低」還有「對於危險認知不足」
發生醫療狀況的機率較高
所以在保障上要特別注重的有
📌 醫療實支與住院
📌 意外實支與失能
📌 重大燒燙傷
📌 癌症一次金
建議規劃內容:
💰 平均保費約 1325 元/月
💳 住院保障
✅ 一般住院:6000 元/日
✅ 意外住院:9000 元/日
✅ 癌症住院:12000 元/日
🏥 醫療保障
✅ 醫療雜費:50萬
✅ 住院手術費:50萬
✅ 門診手術費:4.5萬
🚗 意外保障
✅ 意外失能:269 萬
✅ 意外實支實付:5 萬
✅ 重大燒燙傷:400 萬
✅ 骨折未住院:9 萬
🪽 重大狀況保障
✅ 重大傷病:100 萬
✅ 癌症一次金:310 萬
✅ 標靶治療:30 萬
為什麼這份規劃適合你的👶
✅ 涵蓋住院、手術、意外與癌症等主要風險
✅ 保障全面,讓孩子成長過程中父母更安心
✅ 遇到突發醫療狀況,也能減輕經濟壓力,後顧無憂
另外跟您分享一些觀念
通常預算考量都會建議用最低保費的主約架構底下的附約
以「定期險」為主才能短期內拉高保障
終身的好處是
1.總繳保費比較便宜
2.保障期間更長
缺點是
1.保費前期要繳比較多(繳費壓力較大)
所以如果有預期未來在保險之外自己另外準備「醫療帳戶金」
就不一定要保太多終身類型保險,除非為了傳承
細節的調整需要討論後才知道是否滿足您的需求唷~
期待有機會為您服務~